芯片简介
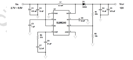
SLM6240AB-13GTR是一款高性能固定频率电流模式PWM升压DC/DC转换器,集成80mΩ功率MOSFET,支持4A峰值开关电流。其输入电压范围为2.7-5.5V,可调节输出电压最高达24V,具备85%典型效率(VIN=4.2V,VOUT=12V,IOUT=0.7A条件下)。内部功能包括过压保护、可编程软启动、热关断和欠压锁定,采用PWM/PFM双模式切换以提高轻载效率,外部环路补偿优化了元件尺寸与性能平衡。
芯片特点:
输入2.7V~5.5V
输出可调至24V
内置MOS
800kHz
使能
软启动




