芯片简介
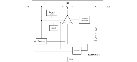
TLV1171是低输入电压版本的1117线性稳压器,具有极低静态电流,支持0mA负载稳定且无需最低负载要求。该器件采用PMOS晶体管和误差放大器架构,提供1.5%的输出电压精度、低噪声特性、65dBPSRR,并与0ΩESR陶瓷电容器兼容。内部保护功能包括热关断和过流保护,适用于高电流及瞬态性能敏感的应用场景。
芯片特点:
输入6.0V
输出1A
精度±1.5%
低压降:570mV


TLV1171是低输入电压版本的1117线性稳压器,具有极低静态电流,支持0mA负载稳定且无需最低负载要求。该器件采用PMOS晶体管和误差放大器架构,提供1.5%的输出电压精度、低噪声特性、65dBPSRR,并与0ΩESR陶瓷电容器兼容。内部保护功能包括热关断和过流保护,适用于高电流及瞬态性能敏感的应用场景。
| 开源项目名称 | 开源项目介绍 |
|---|---|
| C2842719-LDO方案验证板(A版) | LDO验证板A版:3款SOT-23-3、3款SOT-89-3、2款SOT-23-5、2款SOT-23-6、2款SOT-223。 |
描述TLV1171 1A 低压降稳压器 (tab GND)
RoHSSMT扩展库
250个/圆盘
总额¥0
近期成交4单