芯片简介
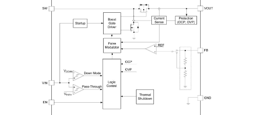
SSP8099是一款同步升压转换器,设计用于碱性电池、镍氢电池、锂锰电池或锂离子电池供电系统,在轻载条件下实现高效率以延长电池寿命。支持高达300mA输出电流,提供可调输出电压(2.5V-5.2V)及固定电压版本,具有真关机功能、节能模式、过压保护和短路保护。内部集成控制电路、同步整流MOS管及反馈机制,适用于穿戴设备和低功耗无线应用。


SSP8099是一款同步升压转换器,设计用于碱性电池、镍氢电池、锂锰电池或锂离子电池供电系统,在轻载条件下实现高效率以延长电池寿命。支持高达300mA输出电流,提供可调输出电压(2.5V-5.2V)及固定电压版本,具有真关机功能、节能模式、过压保护和短路保护。内部集成控制电路、同步整流MOS管及反馈机制,适用于穿戴设备和低功耗无线应用。
| 规格书 | ||
描述SSP8099是一款超低静态电流的同步升压转换器,适用于碱性电池、镍氢充电电池、锂锰电池或可充电锂电池供电的产品。它支持高达300mA的输出电流,从3.3V到5V的转换效率可达90%,并且提供降压模式和直通模式。此外,还具有真正的关断功能,可在关断模式下完全断开负载与输入电源的连接,减少电流消耗。
SMT扩展库
3000个/圆盘
总额¥0
近期成交2单
描述SSP8099是一款同步升压转换器,设计用于碱性电池、镍氢可充电电池、锂锰电池或可充电锂离子电池供电的产品。它支持高达300mA的输出电流,从3.3V到5V的转换效率可达90%。该器件还提供降模式和直通模式,以及真正的关断功能。
SMT扩展库
3000个/圆盘
总额¥0
近期成交1单
描述SSP8099 是一款同步升压转换器,设计用于碱性电池、镍氢充电电池、锂锰电池或可充电锂离子电池供电的产品。它支持高达 300mA 的输出电流,从 3.3V 到 5V 转换,最高效率可达 90%。该转换器还提供下模式和直通操作,以及真正的关断功能。
SMT扩展库
3000个/圆盘
总额¥0
近期成交8单
描述SSP8099是一款同步升压转换器,设计用于碱性电池、镍氢充电电池、锂锰电池或可充电锂离子电池供电的产品,高效率轻载条件下可实现长电池寿命运行。支持高达300mA的输出电流,从3.3V到5V的转换效率可达90%。提供下模式和直通模式,以及真正的关断功能。
SMT扩展库
3000个/圆盘
总额¥0
近期成交9单
描述SSP8099是一款同步升压转换器,适用于碱性电池、镍氢电池、锂锰电池或可充电锂离子电池供电的产品。它在轻负载条件下具有高效率,支持高达300mA的输出电流,转换电压范围为3.3V到5V,效率可达90%。该器件支持降压模式和直通模式,具有真正的关断功能,可在关断模式下将负载与输入电源完全断开,减少电流消耗。提供固定和可调输出电压版本,封装为Green WLCSP-1.22x0.83-6B和TDFN-2x2-6AL。
SMT扩展库
3000个/圆盘
总额¥0
近期成交2单
描述SSP8099是一款超低静态电流同步升压转换器,适用于碱性电池、镍氢电池、锂锰电池或可充电锂离子电池供电的产品,特别是在轻负载条件下需要高效率以延长电池寿命的应用。支持高达300mA的输出电流,从3.3V到5V的转换效率可达90%。支持降压模式和直通模式,具有真正的关断功能,可在关断模式下将负载与输入电源断开以减少电流消耗。提供可调输出电压版本和固定输出电压版本。
SMT扩展库
3000个/圆盘
总额¥0
近期成交16单
描述SSP8099 是一款同步升压转换器,设计用于碱性电池、镍氢充电电池、锂锰电池或可充电锂电池供电的产品。该芯片支持高达 300mA 的输出电流,从 3.3V 到 5V 转换时效率可达 90%。它还支持降压模式和直通模式,以及真正的关断功能,以减少电流消耗。
SMT扩展库
3000个/圆盘
总额¥0
近期成交11单