芯片简介
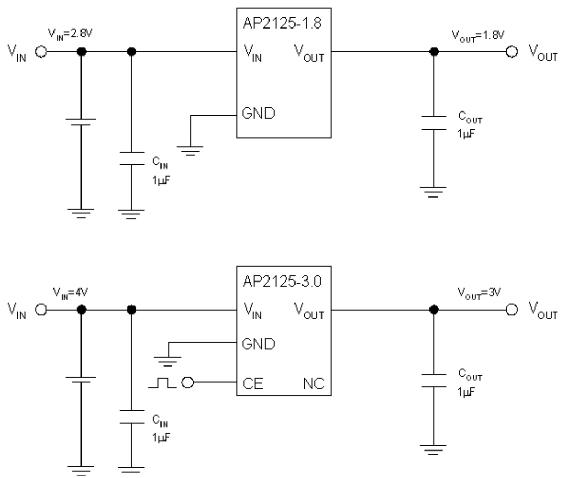
AP2125K-3.3TRG1是一款300mACMOS工艺低压差稳压器,具有高纹波抑制、低压差、低噪声、高输出精度和低静态电流。内部包含基准电压源、误差放大器、电阻网络、使能控制、电流限制及过温保护电路。特性包括±2%输出电压精度,低噪声50μVrms,70dB纹波抑制,60μA静态电流,0.01μA待机电流,兼容陶瓷电容,符合RoHS标准。
芯片特点:
输入6.5V
输出300mA
精度±2%
输出3.3V
使能

AP2125K-3.3TRG1是一款300mACMOS工艺低压差稳压器,具有高纹波抑制、低压差、低噪声、高输出精度和低静态电流。内部包含基准电压源、误差放大器、电阻网络、使能控制、电流限制及过温保护电路。特性包括±2%输出电压精度,低噪声50μVrms,70dB纹波抑制,60μA静态电流,0.01μA待机电流,兼容陶瓷电容,符合RoHS标准。
| 开源项目名称 | 开源项目介绍 |
|---|---|
| C2842719-LDO方案验证板(A版) | LDO验证板A版:3款SOT-23-3、3款SOT-89-3、2款SOT-23-5、2款SOT-23-6、2款SOT-223。 |
描述是300mA正电压调节器IC,采用CMOS工艺制造。每个IC都配备了电压基准、误差放大器、用于设置输出电压的电阻网络、芯片使能电路、限流电路和过温关断 (OTSD) 电路,以防止IC过流和过热。具有高纹波抑制、低压差、低噪声、高输出电压精度和低电流消耗的特点,非常适合用于各种电池供电的设备。有1.8V、2.5V、2.8V、3.0V、3.3V、4.15V和4.2V固定电压版本。这些IC有微型SC-70-5封装以及行业标准的SOT-23-3和SOT-23-5封装。
RoHSSMT扩展库
3000个/圆盘
总额¥0
近期成交27单