芯片简介
MPQ2177是一款单片式降压开关转换器,内置功率MOSFET,输入电压范围2.5V-5.5V,支持1A连续输出电流,输出电压可调至0.6V。采用恒定导通时间控制架构实现快速瞬态响应,集成补偿网络和75mΩ/45mΩMOSFET优化热性能。具备EN控制、外部软启动、功率就绪指示功能,符合AEC-Q100车规认证,适用于汽车信息娱乐系统和工业设备。
芯片特点:
车规级
输入2.5V~5.5V
输出1A
内置MOS
2.4MHz
使能
软启动

MPQ2177是一款单片式降压开关转换器,内置功率MOSFET,输入电压范围2.5V-5.5V,支持1A连续输出电流,输出电压可调至0.6V。采用恒定导通时间控制架构实现快速瞬态响应,集成补偿网络和75mΩ/45mΩMOSFET优化热性能。具备EN控制、外部软启动、功率就绪指示功能,符合AEC-Q100车规认证,适用于汽车信息娱乐系统和工业设备。
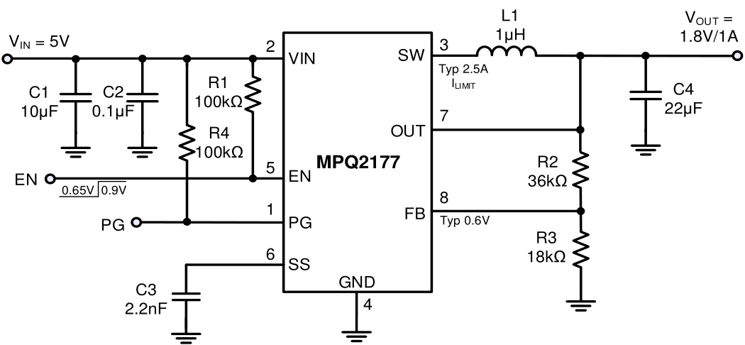
描述DCDC降压,电源输入7V以内,1A以内(小电流)方案,MPQ2177是一款单片同步降压开关模式转换器,内置内部MOSFET,适用于汽车应用。其工作电压范围为2.5V至5.5V,最大连续输出电流为1A,开关频率为2.4MHz,具有1%的反馈精度。该器件采用恒定导通时间控制方案,提供快速瞬态响应和环路稳定。故障保护包括逐周期限流和热关断。MPQ2177适用于汽车娱乐系统、摄像头模块、钥匙扣、仪表盘和远程信息处理系统等应用。
RoHSSMT扩展库
5000个/圆盘
总额¥0
近期成交7单