芯片简介
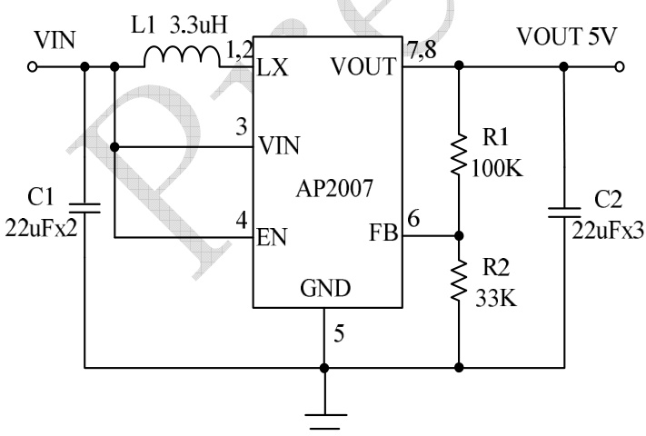
AP2007是一款高效同步升压转换器,内置功率MOSFET,支持真实关闭功能。特性包括70µA静态电流、1MHzPWM开关频率、同步整流、内部软启动以限制涌入电流,以及过载/短路和过热保护。功能框架包含电流模式控制、固定频率PWM架构和内部补偿电路。
芯片特点:
输入2.5V~5V
输出4.925V~5.075V
内置MOS
1MHz
使能
软启动


AP2007是一款高效同步升压转换器,内置功率MOSFET,支持真实关闭功能。特性包括70µA静态电流、1MHzPWM开关频率、同步整流、内部软启动以限制涌入电流,以及过载/短路和过热保护。功能框架包含电流模式控制、固定频率PWM架构和内部补偿电路。
描述AP2007是一款紧凑、高效的同步升压转换器,具有嵌入式功率MOSFET,适用于单节锂离子/聚合物电池。它使用70μA的典型静态电流,并在轻负载模式下按需切换,在重负载模式下使用1MHz的固定频率PWM技术。该器件具有内部软启动功能,可限制浪涌电流,并具有逐周期电流限制和过温保护电路。
RoHSSMT扩展库
4000个/圆盘
总额¥0
近期成交54单