芯片简介
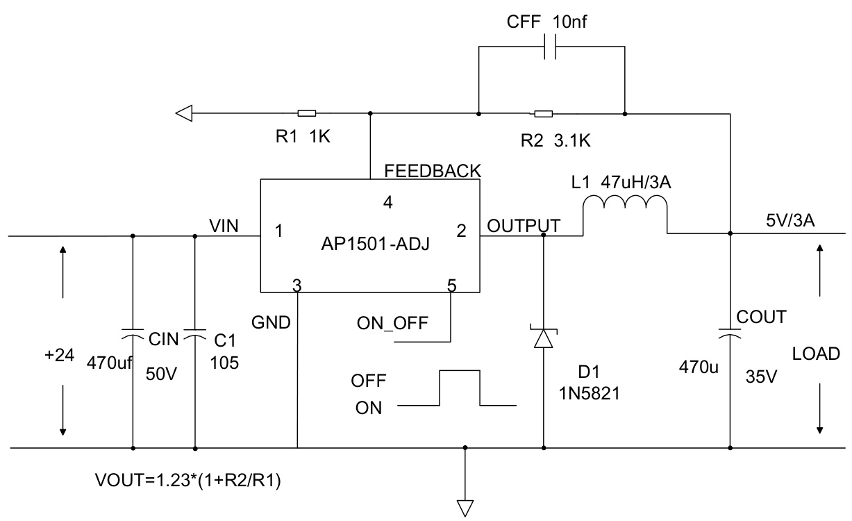
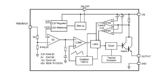
AP1501S-5.0RG是一款150KHz固定频率的PWMDCDC降压稳压电源转换器,支持4.5V至40V输入电压范围,提供3A输出电流能力。具有高效率、低纹波、高线性及负载调整率特性,内置固定频率振荡器、频率补偿模块、过温保护、过流保护及迟滞使能功能。采用占空比0%~100%线性调节,典型应用包括数码相框、电视机顶盒及网络设备。
芯片特点:
输入4.5V~40V
输出3A
150KHz
使能
内置MOS管
工业品

AP1501S-5.0RG是一款150KHz固定频率的PWMDCDC降压稳压电源转换器,支持4.5V至40V输入电压范围,提供3A输出电流能力。具有高效率、低纹波、高线性及负载调整率特性,内置固定频率振荡器、频率补偿模块、过温保护、过流保护及迟滞使能功能。采用占空比0%~100%线性调节,典型应用包括数码相框、电视机顶盒及网络设备。
描述开关型降压稳压器,仅需 4 个外部组件DC-DC电源芯片
RoHSSMT扩展库
500个/圆盘
总额¥0
近期成交21单
描述开关型降压稳压器 ,仅需 4 个外部组件DC-DC电源芯片
RoHSSMT扩展库
500个/圆盘
总额¥0
近期成交7单
描述RJ45 8P/8C 四联黄色全塑 (脚前3.05) 铜壳以太网连接器(RJ45 RJ11)
SMT扩展库
750个/圆盘
总额¥0
描述开关型降压稳压器,仅需 4 个外部组件DC-DC电源芯片
RoHSSMT扩展库
750个/圆盘
总额¥0
近期成交2单