芯片简介
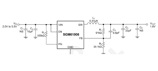
SGM61006是一款高效、小尺寸同步降压转换器,适用于低输入电压场景。采用AHP-COT控制架构,无需外部补偿,支持1.8V至5.5V输入范围,启动后最低输入可至1.6V。具有PWM和PSM双模式切换,轻载效率优异。特性包括低RDSONMOSFET(100mΩ/95mΩ)、26μA静态电流、100%占空比输出、输出放电功能、PowerGood状态指示及热关断保护。
芯片特点:
输入1.8V~5.5V
输出0.6A
内置MOS
3.5MHz
使能
软启动

SGM61006是一款高效、小尺寸同步降压转换器,适用于低输入电压场景。采用AHP-COT控制架构,无需外部补偿,支持1.8V至5.5V输入范围,启动后最低输入可至1.6V。具有PWM和PSM双模式切换,轻载效率优异。特性包括低RDSONMOSFET(100mΩ/95mΩ)、26μA静态电流、100%占空比输出、输出放电功能、PowerGood状态指示及热关断保护。
描述SGM61006是一款高效率的小型同步降压转换器,适用于低输入电压应用。其输入电压范围为1.8V至5.5V,输出电压可调,范围为0.5V至VIN。该设备采用AHP-COT架构,具有快速瞬态响应和高达90%的效率。它在重负载下工作在PWM模式,在轻负载下自动进入省电模式,以保持高效率。此外,它还具有100%占空比模式,最低压降,输出放电功能和过温保护等功能。
SMT扩展库
3000个/圆盘
总额¥0