芯片简介
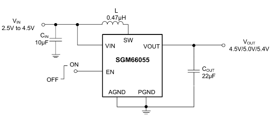
SGM66055是一款2.2MHz开关频率的同步升压转换器,采用峰值电流模式控制。在输入电压低于系统最小电池电压时仍能维持输出电压调节,支持最低0.9A输出负载。具有轻载节能模式,通过降低开关频率提升效率,内置抗振铃电路减少EMI干扰,关机时整流电路断开输出无漏电流。内部包含控制电路、驱动电路及保护电路,特性包括高效率(典型93%)、低静态电流(23μA)、热关断功能,适用于便携设备和USBOTG应用。
芯片特点:
输入2.5V~4.5V
输出5.0V
内置MOS
2.2MHz
使能
软启动



