芯片简介
STI3470是一款高效、完全集成的2.0A同步整流降压转换器,采用PWM和PFM双模式控制以优化负载范围效率。特性包括高至94%的转换效率、600kHz固定频率、无需肖特基二极管、斜率补偿电流模式控制及内部补偿设计。集成过流保护(带打嗝模式)、输入过压保护、热关断、浪涌电流限制和软启动功能,采用SOT23-6封装且仅需少量外部元件。
芯片特点:
输入3.5V~18V
输出2.0A
内置MOS
600kHz
使能
软启动

STI3470是一款高效、完全集成的2.0A同步整流降压转换器,采用PWM和PFM双模式控制以优化负载范围效率。特性包括高至94%的转换效率、600kHz固定频率、无需肖特基二极管、斜率补偿电流模式控制及内部补偿设计。集成过流保护(带打嗝模式)、输入过压保护、热关断、浪涌电流限制和软启动功能,采用SOT23-6封装且仅需少量外部元件。
| 开源项目名称 | 开源项目介绍 |
|---|---|
| DC-DC降压芯片方案验证板-A版 | 该方案验证版,主要用于测试市面上常见的SOT-23封装的降压型DC/DC芯片,板子上目前集成了三种引脚排序。 |
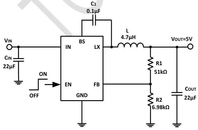
描述STI3470是一款高度集成的高效2A同步整流降压转换器,工作频率为600kHz,输入电压范围为3.5V至18V,输出电流为2A。该器件提供PWM和PFM两种工作模式,具有过流保护、欠压锁定和过温保护功能。封装为6引脚SOT23。工作温度范围为-40°C至+85°C。
RoHSSMT扩展库
3000个/圆盘
总额¥0
近期成交100单+