芯片简介
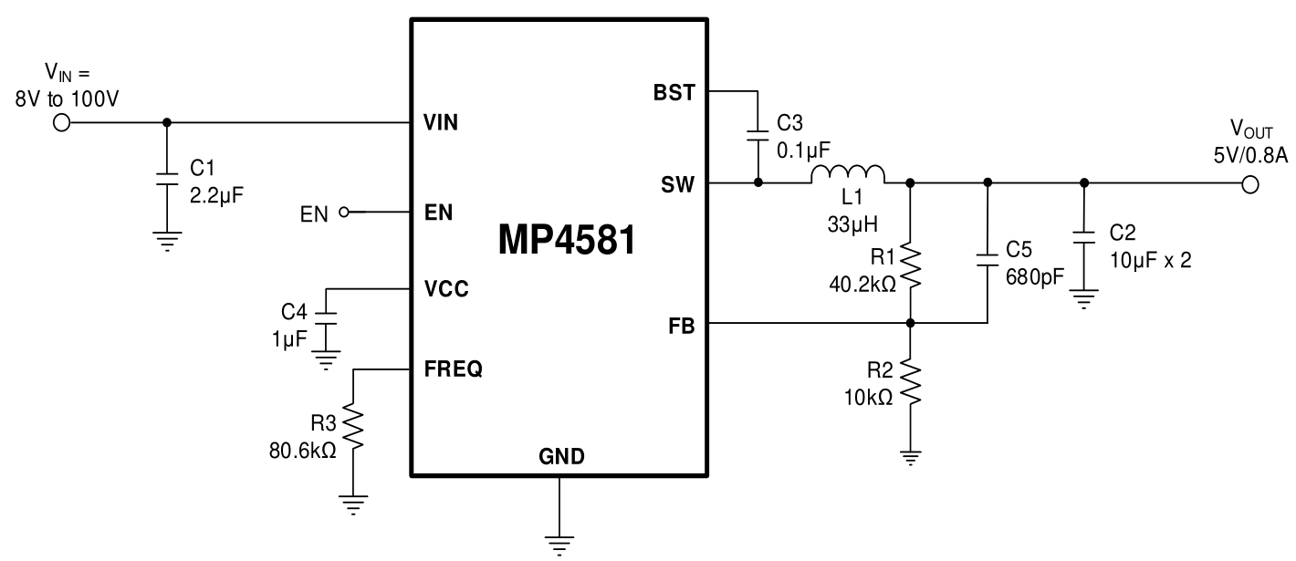
MP4581是一款高效率同步降压转换器,集成功率MOSFET,支持8V至100V输入电压范围,提供0.8A输出电流。采用恒定导通时间(COT)控制,具备快速瞬态响应和环路稳定性,可配置100kHz至1MHz工作频率。特性包括轻载高效脉冲跳跃模式(PSM)、内部软启动及补偿、过流保护(OCP)和短路保护(SCP)。内部组成包含控制电路、驱动电路、保护电路及反馈网络,支持BST电容供电。
芯片特点:
输入8V~100V
输出0.8A
内置MOS
100kHz~1MHz
使能
软启动

MP4581是一款高效率同步降压转换器,集成功率MOSFET,支持8V至100V输入电压范围,提供0.8A输出电流。采用恒定导通时间(COT)控制,具备快速瞬态响应和环路稳定性,可配置100kHz至1MHz工作频率。特性包括轻载高效脉冲跳跃模式(PSM)、内部软启动及补偿、过流保护(OCP)和短路保护(SCP)。内部组成包含控制电路、驱动电路、保护电路及反馈网络,支持BST电容供电。
描述DCDC降压,电源输入30V以上,1A以内(小电流)方案,MP4581是一款高效率、同步降压转换器,内置功率MOSFET。它支持8V至100V的输入电压范围,1V至30V的输出电压范围,最大输出电流为0.8A。该芯片采用恒定导通时间控制,支持脉冲跳跃模式,适用于轻载条件下的高效运行。
近期成交31单