芯片简介
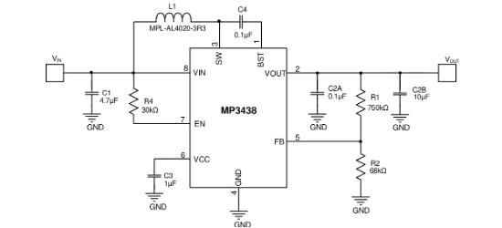
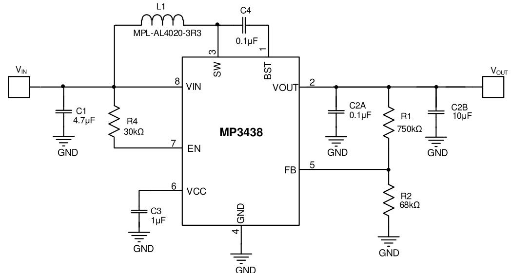
MP3438GTL-Z是一款高效率全集成同步升压转换器,工作频率1.2MHz,支持2.7V至16V启动输入电压及0.8V至16V宽工作输入范围。集成低RDS(ON)功率MOSFET,提供2A开关电流限制,采用恒定关断时间(COT)控制实现快速瞬态响应。支持自动直通模式(输入电压超过设定输出电压时),具备内部软启动、可配置欠压锁定(UVLO)及过温保护(OTP)。功能框架包含同步整流器、BST升压电路、电流限制及反馈控制环路。
芯片特点:
输入0.8V~16V
输出VIN~16V
内置MOS
1.2MHz
使能
软启动




