芯片简介
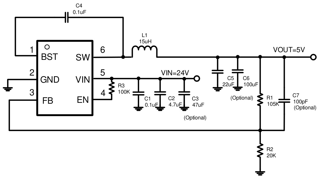
SGM61410是一款4.5V-40V输入、600mA输出的同步降压转换器,集成600mΩ高边和300mΩ低边功率MOSFET。采用固定频率2MHz峰值电流模式控制,支持轻载脉冲跳跃模式(PSM)和1ms内部软启动。特性包括低至0.1%输出纹波、0.81V±2.5%反馈基准电压、90μA静态睡眠电流、过温保护及80ns最小导通时间。功能模块包含精密使能UVLO阈值、BST-SW自举电源管理、峰值/谷值电流限制及输出过压保护。
芯片特点:
输入4.5V~40V
输出600mA
内置MOS
2MHz
使能
软启动




