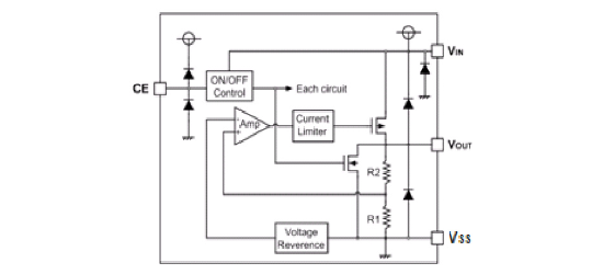
芯片简介
CJ6206系列是采用CMOS技术的正电压稳压器,具有高纹波抑制、低功耗和低压差特性,可延长便携式电子设备的电池寿命。该系列支持低ESR陶瓷电容,减少电源应用占板面积,关断模式下电流低于0.1μA,启动时间小于50μs。内置电流限制器和短路保护功能,适用于电池供电设备及其他需要安静电压源的系统。
芯片特点:
输入7.0V
输出300mA/600mA
精度±2%
功耗:5μA
输出1.2V~5.0V
使能
工业品
CJ6206系列是采用CMOS技术的正电压稳压器,具有高纹波抑制、低功耗和低压差特性,可延长便携式电子设备的电池寿命。该系列支持低ESR陶瓷电容,减少电源应用占板面积,关断模式下电流低于0.1μA,启动时间小于50μs。内置电流限制器和短路保护功能,适用于电池供电设备及其他需要安静电压源的系统。
| 开源项目名称 | 开源项目介绍 |
|---|---|
| C2842719-LDO方案验证板(A版) | LDO验证板A版:3款SOT-23-3、3款SOT-89-3、2款SOT-23-5、2款SOT-23-6、2款SOT-223。 |
描述是一组采用CMOS技术制造的正电压调节器,具有高纹波抑制、低功耗和低压差电压的特点,可延长便携式电子产品的电池寿命。可与低ESR陶瓷电容配合使用,减少电源应用所需的电路板空间。在关断模式下功耗小于0.1μA,开启时间小于50μs。非常适合电池供电设备,如射频应用和其他需要稳定电压源的系统。
RoHSSMT扩展库
3000个/圆盘
总额¥0
近期成交8单