芯片简介
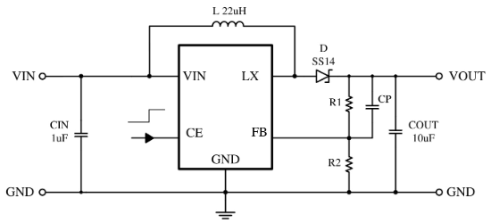
LN2119系列是一款固定频率、高效率的升压DC/DC控制器,主要用于OLED驱动。内部集成耐压22V的内置MOS管,支持最大22V输出电压。特性包括2.7V-5.5V输入范围、1MHz振荡频率、88%效率及600mALX端电流限制,采用SOT23-5L封装节省空间。
芯片特点:
输入2.7V~5.5V
输出22V
内置MOS
1.0MHz±20%
使能

LN2119系列是一款固定频率、高效率的升压DC/DC控制器,主要用于OLED驱动。内部集成耐压22V的内置MOS管,支持最大22V输出电压。特性包括2.7V-5.5V输入范围、1MHz振荡频率、88%效率及600mALX端电流限制,采用SOT23-5L封装节省空间。
描述LN2119系列是一款固定频率、高效率的升压DC/DC控制器,主要用于OLED驱动。输入电压范围为2.7V至5.5V,输出电压最高可达22V,采用SOT23-5L封装。
RoHSSMT扩展库
3000个/圆盘
总额¥0