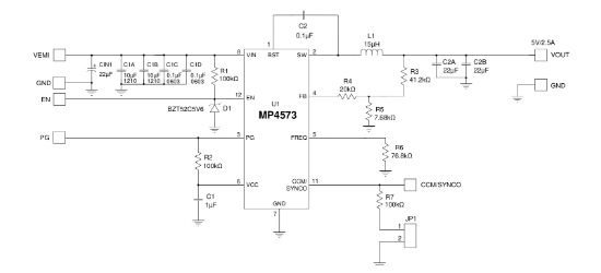
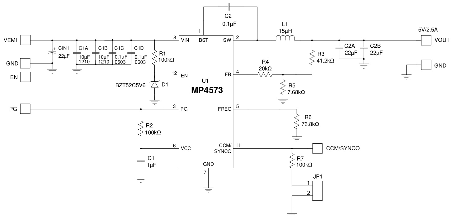
芯片简介
MP4573GQBE-Z是一款全集成高效同步降压转换器,采用峰值电流控制以实现优异的瞬态响应。其4.5V至60V宽输入电压范围适用于汽车环境,具备2.5μA低关机电流。集成高边和低边MOSFET,无需外部肖特基二极管。支持先进异步调制(AAM)模式提升轻载效率,内置软启动、使能控制及电源就绪(PG)指示功能,支持高占空比和低压差(LDO)模式以应对汽车冷启动条件。包含过流保护、短路保护、输入欠压锁定及自恢复热保护,采用内部补偿实现超紧凑解决方案。
芯片特点:
车规级
输入4.5V~60V
输出2.5A
内置MOS
2.2MHz
使能
软启动




