芯片简介
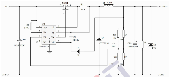
U3500C是一款高压降压开关稳压器,输入电压范围9V至200V,支持典型10A输出电流。采用滞环电压控制实现快速响应,集成短路关断(SCS)和热关断保护功能,适用于汽车、工业及照明系统。具备低静态电流特性,适合电池供电场景。内部架构包含浮动驱动器、反馈比较器和自适应阈值调整电路,通过外部MOSFET驱动实现高效能转换。
芯片特点:
车规级
输入9V~200V
输出10A
80KHz
使能

U3500C是一款高压降压开关稳压器,输入电压范围9V至200V,支持典型10A输出电流。采用滞环电压控制实现快速响应,集成短路关断(SCS)和热关断保护功能,适用于汽车、工业及照明系统。具备低静态电流特性,适合电池供电场景。内部架构包含浮动驱动器、反馈比较器和自适应阈值调整电路,通过外部MOSFET驱动实现高效能转换。
描述U3500C是一款高压、降压开关调节器,支持9V到200V的宽输入范围,典型应用中可驱动外部功率MOSFET,最大电流限制为10A。采用迟滞控制模式,无需补偿电路,具有80KHz的开关频率。适用于汽车、工业和照明应用。
RoHSSMT扩展库
4000个/圆盘
总额¥0
近期成交70单