芯片简介
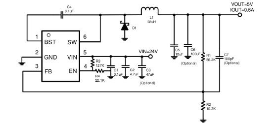
SCT2601TVBR是一款宽输入范围(4.5V-60V)的降压转换器,集成500mΩ高边MOSFET,采用峰值电流模式控制实现0.6A连续输出。特性包括700KHz固定开关频率、6ms内部软启动、PSM轻载模式(80μA静态电流),具备输入欠压锁定、输出过压保护、过流保护和热关断功能。内部架构包含误差放大器、斜坡补偿电路和数字频率折返机制,通过外部电阻分压器调节输出电压,支持低至0.765V的基准电压,适用于工业电源系统和车载设备。
芯片特点:
输入4.5V~60V
输出0.6A
内置MOS
700KHz
使能
软启动





