芯片简介
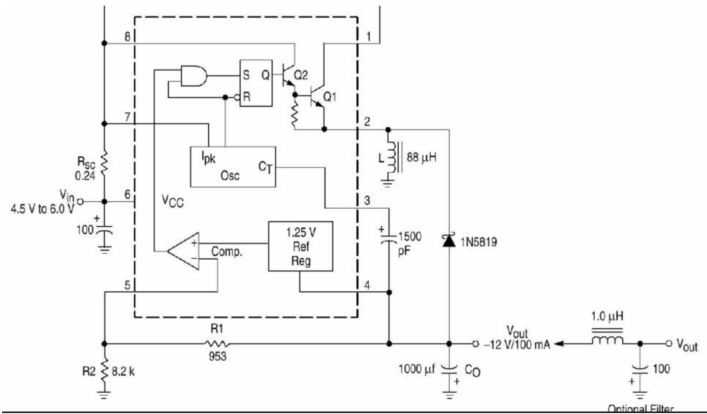
MC33063ADR-MS是一款单片DC-DC变换集成电路,支持升压、降压及电压反转功能。内含温度补偿参考电压源(1.25V)、比较器、带电流限制的振荡器、驱动器及大电流输出开关管,外接少量元件即可实现多种拓扑结构。特性包括3.0V~32V宽输入电压范围、输出电流保护、可调输出电压、100kHz工作频率及2%基准电压精度。内部功能框架由控制电路、驱动电路和保护电路组成。
芯片特点:
输入3.0V~32V
输出1.2A
33kHz


MC33063ADR-MS是一款单片DC-DC变换集成电路,支持升压、降压及电压反转功能。内含温度补偿参考电压源(1.25V)、比较器、带电流限制的振荡器、驱动器及大电流输出开关管,外接少量元件即可实现多种拓扑结构。特性包括3.0V~32V宽输入电压范围、输出电流保护、可调输出电压、100kHz工作频率及2%基准电压精度。内部功能框架由控制电路、驱动电路和保护电路组成。
描述MC33063ADR-MS是一款单片DC-DC变换集成电路,内含温度补偿的参考电压源、比较器、振荡器、驱动器及大电流输出开关管等。该电路采用SOP8封装,工作电压范围宽3.0V~32V,输出开关极限电流达1.2A,静态电流小,输出电压可调,工作频率可达100kHz,具有输出电流限制功能。
2500个/圆盘
总额¥0
近期成交3单