芯片简介
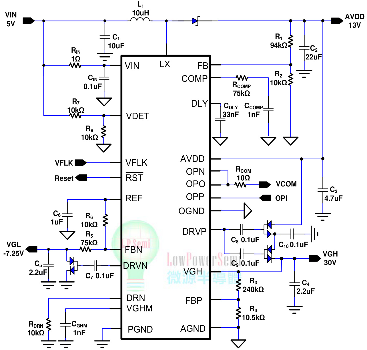
LP6286QVF是一款集成高效升压稳压器、门脉冲调制器(GPM)、电压检测器和双电荷泵控制器的多通道DC-DC转换芯片,专为有源矩阵TFTLCD设计。内置0.2ΩN-MOSFET支持高频开关和陶瓷电容,含过压/欠压保护、短路保护及热关断功能。包含Rail-to-Rail运算放大器驱动VCOM电压,电荷泵控制器可调节TFT栅极电压。
芯片特点:
输入2.5V~5.5V
输出可调
内置MOS
1.2MHz
软启动
双电荷泵控制器

LP6286QVF是一款集成高效升压稳压器、门脉冲调制器(GPM)、电压检测器和双电荷泵控制器的多通道DC-DC转换芯片,专为有源矩阵TFTLCD设计。内置0.2ΩN-MOSFET支持高频开关和陶瓷电容,含过压/欠压保护、短路保护及热关断功能。包含Rail-to-Rail运算放大器驱动VCOM电压,电荷泵控制器可调节TFT栅极电压。
描述LP6286是一款多通道DC-DC转换器,专为TFT LCD面板设计。它包括一个高效的升压调节器、门脉冲调制器(GPM)、电压检测器、VCOM缓冲器和双电荷泵控制器。该转换器具有宽输入电压范围(2.5V至5.5V),1.2MHz电流模式升压调节器,内置3A、0.2Ω N-MOSFET,支持快速瞬态响应和可调输出电压。此外,还具有内部软启动、可调VGHM延迟、低电压检测、可编程检测电压、开漏复位输出等功能。提供QFN-24封装,符合RoHS标准。
SMT扩展库
3000个/圆盘
总额¥0
近期成交14单