芯片简介
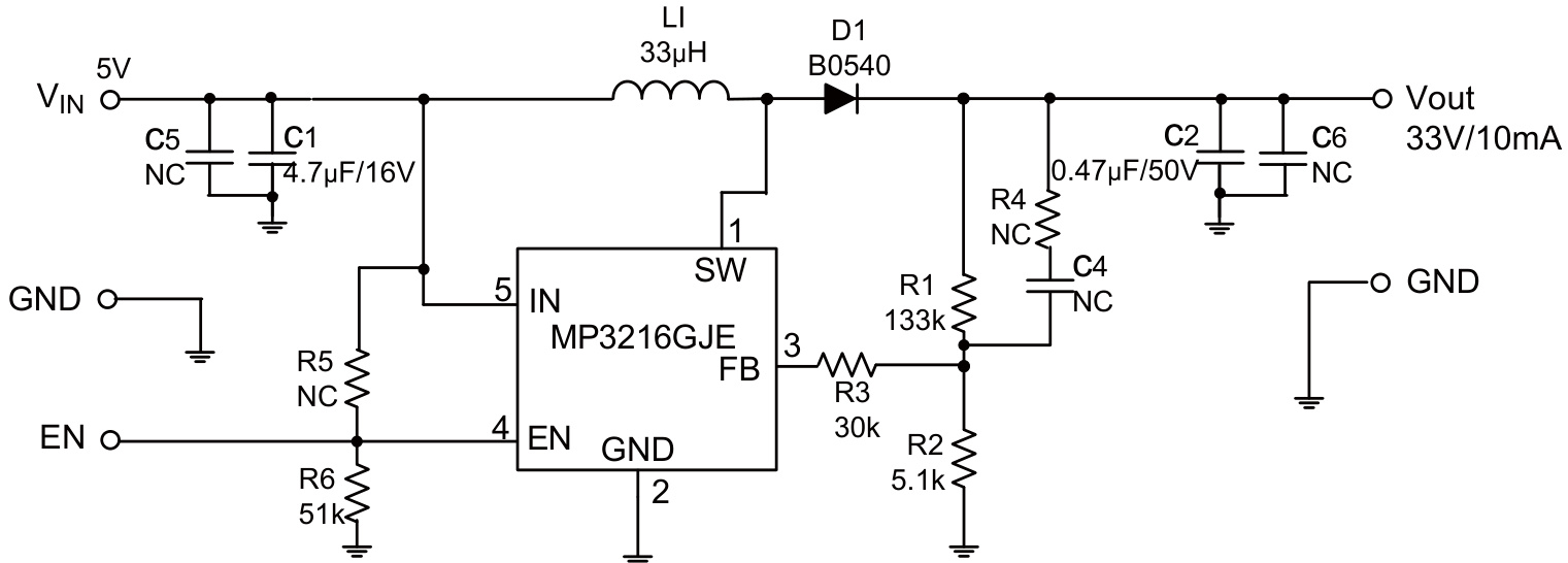
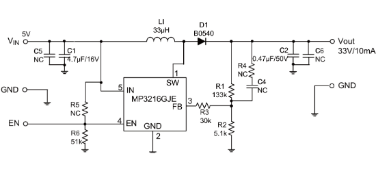
MP3216是一款单片升压转换器,集成0.75A、0.6Ω内部开关,采用电流模式固定频率架构,提供快速瞬态响应和逐周期电流限制。具有欠压锁定、过压保护、热过载保护和输出短路保护功能。内部组成包括功率MOSFET、控制电路和保护模块,适用于便携式设备及数字相机等应用。
芯片特点:
输入2.5V~6V
输出Upto36V
内置MOS
1.3MHz
使能
工业品
MP3216是一款单片升压转换器,集成0.75A、0.6Ω内部开关,采用电流模式固定频率架构,提供快速瞬态响应和逐周期电流限制。具有欠压锁定、过压保护、热过载保护和输出短路保护功能。内部组成包括功率MOSFET、控制电路和保护模块,适用于便携式设备及数字相机等应用。
描述DCDC升压,电源输入3V~7V,输出24V以上方案,
RoHSSMT扩展库
3000个/圆盘
总额¥0
近期成交7单
描述DCDC升压,电源输入3V~7V,输出24V以上方案,
RoHSSMT扩展库
3000个/圆盘
总额¥0