芯片简介
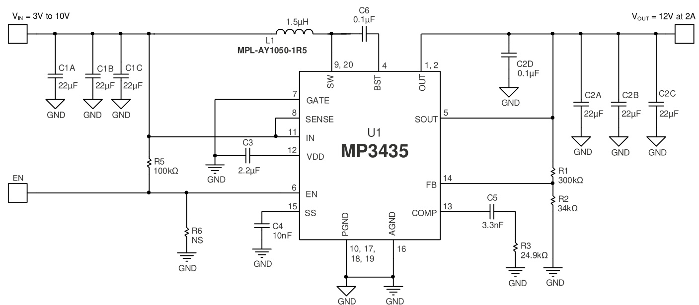
MP3435是一款600kHz固定频率、高效、高集成度升压转换器,支持3V至20V宽输入电压范围,输出可达22V。集成10mΩ低侧MOSFET和15mΩ同步高侧MOSFET,具备输入断开功能及可配置输入平均电流限制。外部补偿引脚提供环路动态调节能力,包含欠压锁定、电流限制和热关断保护。采用软启动控制,通过SS引脚实现启动频率控制,支持轻载频率折返和脉冲跳跃模式优化效率。
芯片特点:
输入3V~20V
输出VIN~22V
内置MOS
600kHz
使能
软启动

MP3435是一款600kHz固定频率、高效、高集成度升压转换器,支持3V至20V宽输入电压范围,输出可达22V。集成10mΩ低侧MOSFET和15mΩ同步高侧MOSFET,具备输入断开功能及可配置输入平均电流限制。外部补偿引脚提供环路动态调节能力,包含欠压锁定、电流限制和热关断保护。采用软启动控制,通过SS引脚实现启动频率控制,支持轻载频率折返和脉冲跳跃模式优化效率。
描述MP3435 是一款 600kHz 固定频率、高效、高度集成的升压转换器,可在较宽的输入电压(V₁ₙ)范围内工作,具备可选的输入断开功能和输入平均电流限制功能。输入断开功能可在输出短路或关断时将输入与输出隔离,提供额外保护。对于电池供电应用,此功能还有助于防止电池耗尽
5000个/圆盘
总额¥0
近期成交4单