芯片简介
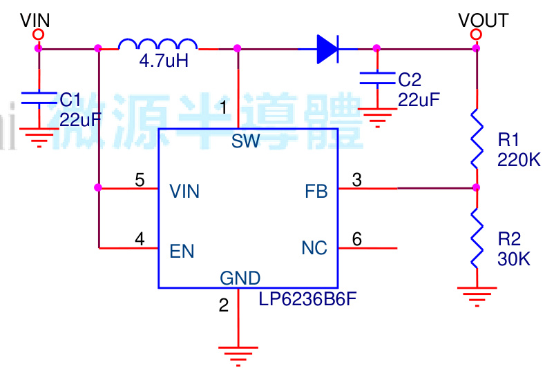
LP6236是一款高效能2.0A升压DC/DC转换器,采用800KHz固定频率PWM控制,支持恒定电压升压应用。具有轻载自动切换至PFM模式、内部补偿、软启动功能,集成欠压锁定、电流限制及热过载保护。核心架构包含误差放大器、PWM比较器、MOSFET驱动器,通过反馈调节实现输出稳定。
芯片特点:
输入2.2V~6V
输出2.5V~25V
内置MOS
800KHz
使能
软启动

LP6236是一款高效能2.0A升压DC/DC转换器,采用800KHz固定频率PWM控制,支持恒定电压升压应用。具有轻载自动切换至PFM模式、内部补偿、软启动功能,集成欠压锁定、电流限制及热过载保护。核心架构包含误差放大器、PWM比较器、MOSFET驱动器,通过反馈调节实现输出稳定。
描述LP6236是一款800KHz PWM升压开关稳压器,专为恒压升压应用而设计。LP6236可驱动最高25V的负载。LP6236采用了800KHz恒定频率的PWM控制方案
SMT扩展库
4000个/圆盘
总额¥0
近期成交9单