芯片简介
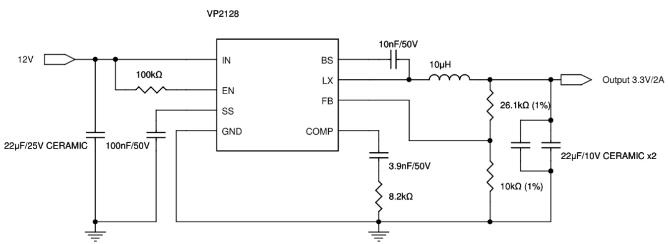
VP2128SPG8是一款高效同步降压转换器,集成低RDS(ON)高边150mΩ/低边130mΩMOSFET开关,支持4.75V-18V宽输入电压范围及0.922V-16V可调输出电压,连续输出电流2A。特性包括340kHz固定PWM频率、可编程软启动、过流/过压/温度保护、低50μA关断电流及1.2mA静态电流。内部由控制电路、驱动电路、保护电路及集成Boot-Diode组成,适用于通信设备、网络设备等场景。
芯片特点:
输入4.75V~18V
输出2A
内置MOS
340kHz
使能
软启动



