芯片简介
UCC21550BDWR是一款5kVRMS增强型隔离式双通道栅极驱动器,支持4A峰值拉电流和6A峰值灌电流,适用于SiC/GaN器件的高效开关控制。内部集成隔离电源模块、电荷泵电路、驱动放大器和保护逻辑单元,提供电容隔离、可编程死区时间、软关断功能,并通过AEC-Q100车规认证。
芯片特点:
隔离驱动,桥式驱动
输出4A拉电流/6A灌电流
隔离电压5kV
车规级
拉/灌电流4A/6A
隔离电压5kVRMS
电容隔离
自举功能
软关断
双通道

UCC21550BDWR是一款5kVRMS增强型隔离式双通道栅极驱动器,支持4A峰值拉电流和6A峰值灌电流,适用于SiC/GaN器件的高效开关控制。内部集成隔离电源模块、电荷泵电路、驱动放大器和保护逻辑单元,提供电容隔离、可编程死区时间、软关断功能,并通过AEC-Q100车规认证。
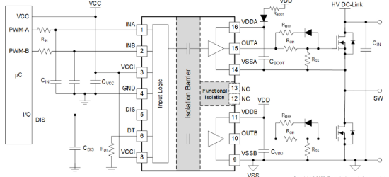
描述是具有可编程死区时间和宽温度范围的隔离式双通道栅极驱动器系列。采用4A峰值拉电流和6A峰值灌电流来驱动功率MOSFET、SiC、GaN和IGBT晶体管。可配置为两个低侧驱动器、两个高侧驱动器或一个半桥驱动器。输入侧通过一个5kV_RMS隔离层与两个输出驱动器隔离,共模瞬态抗扰度(CMTI)的最小值为125V/ns。保护功能包括:电阻器可编程死区时间、同时关闭两个输出的禁用功能以及可抑制短于5ns的输入瞬态的集成抗尖峰脉冲滤波器。所有电源都有UVLO保护。凭借所有这些高级特性,能够在各种各样的电源应用中实现高效率、高功率密度和稳健性。
RoHSSMT扩展库
2000个/圆盘
总额¥0
近期成交12单