芯片简介
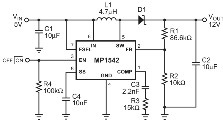
MP1542是一款电流模式升压转换器,内置2A/0.18Ω功率MOSFET,支持700kHz或1.3MHz可切换开关频率。具备外部补偿引脚和可编程软启动功能,输入电压低至2.5V,输出可达22V,集成欠压锁定、热关断和电流限制保护。采用误差放大器、PWM比较器和内部MOSFET驱动电路,适用于高效低噪声电源设计。
芯片特点:
输入2.5V~22V
输出3V~22V
内置MOS
700kHz/1.3MHz
使能
软启动

MP1542是一款电流模式升压转换器,内置2A/0.18Ω功率MOSFET,支持700kHz或1.3MHz可切换开关频率。具备外部补偿引脚和可编程软启动功能,输入电压低至2.5V,输出可达22V,集成欠压锁定、热关断和电流限制保护。采用误差放大器、PWM比较器和内部MOSFET驱动电路,适用于高效低噪声电源设计。
描述MP1542是一款2A、0.18Ω内部开关的升压转换器,支持700kHz或1.3MHz固定开关频率,具有可编程软启动、低输入电压(2.5V)和高输出电压(22V)。该器件采用8引脚MSOP封装,适用于LCD显示、便携式设备、手持计算机和PDA等应用。
RoHSSMT扩展库
2500个/圆盘
总额¥0
近期成交30单