芯片简介
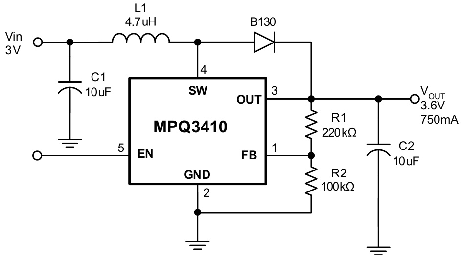
高效同步升压转换器,具有输出至输入断开、内部软启动和补偿功能,集成MOSFET,支持最高6V输出和1.3A开关电流。特性包括车规级认证、超过90%效率、内部同步整流、浪涌电流限制、零电流关机模式及热关断。
芯片特点:
车规级
输入1.8V~6V
输出2.5V~6V
内置MOS
550kHz
使能
软启动

高效同步升压转换器,具有输出至输入断开、内部软启动和补偿功能,集成MOSFET,支持最高6V输出和1.3A开关电流。特性包括车规级认证、超过90%效率、内部同步整流、浪涌电流限制、零电流关机模式及热关断。
描述DCDC升压,电源输入3V~7V,输出5V~12V方案,
RoHSSMT扩展库
3000个/圆盘
总额¥0
近期成交2单