芯片简介
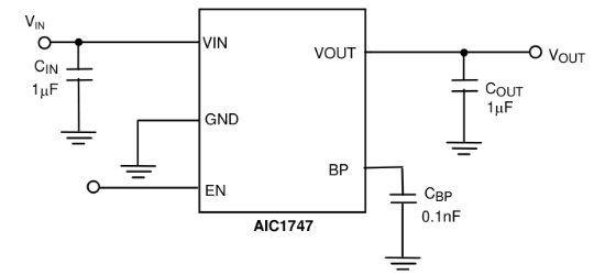
AIC1747是一款针对便携式RF和无线应用优化的LDO,支持300mA连续输出电流。具有±2%的高精度输出电压、80μA低静态电流和60dB的PSRR,通过旁路引脚进一步降低噪声。集成主动高电平关断控制、电流限制及热保护功能,适用于电池供电场景。
芯片特点:
输入6V
输出0.3A
精度±2%
输出1.8V
使能

AIC1747是一款针对便携式RF和无线应用优化的LDO,支持300mA连续输出电流。具有±2%的高精度输出电压、80μA低静态电流和60dB的PSRR,通过旁路引脚进一步降低噪声。集成主动高电平关断控制、电流限制及热保护功能,适用于电池供电场景。
| 开源项目名称 | 开源项目介绍 |
|---|---|
| C2842719-LDO方案验证板(A版) | LDO验证板A版:3款SOT-23-3、3款SOT-89-3、2款SOT-23-5、2款SOT-23-6、2款SOT-223。 |
描述针对使用陶瓷电容的操作进行优化,可提供 300mA 连续电流。专为对性能和空间有严苛要求的便携式射频和无线应用而设计。提供高精度输出电压,容差为 ±2%
SMT扩展库
3000个/圆盘
总额¥0
近期成交3单