芯片简介
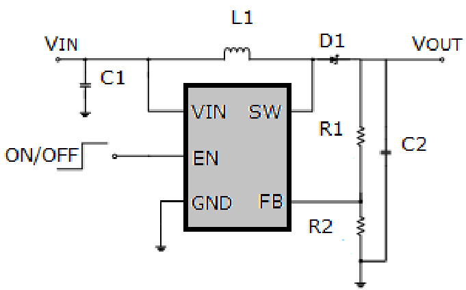
MT3608是一款1.2MHz固定频率的升压转换器,集成80mΩ功率MOSFET,支持2V~24V输入电压和最高28V输出电压。采用峰值电流模式架构,内置软启动功能以减少浪涌电流,包含欠压锁定、电流限制和热过载保护。器件通过电阻分压器调节反馈电压,提供自动脉冲频率调制模式以优化轻载效率,典型效率达97%。内部组成包括控制电路、电流检测放大器和保护模块。
芯片特点:
内置MOS
1.2MHz
使能
软启动

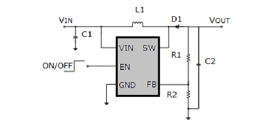
MT3608是一款1.2MHz固定频率的升压转换器,集成80mΩ功率MOSFET,支持2V~24V输入电压和最高28V输出电压。采用峰值电流模式架构,内置软启动功能以减少浪涌电流,包含欠压锁定、电流限制和热过载保护。器件通过电阻分压器调节反馈电压,提供自动脉冲频率调制模式以优化轻载效率,典型效率达97%。内部组成包括控制电路、电流检测放大器和保护模块。
| 开源项目名称 | 开源项目介绍 |
|---|---|
| 迷你便携式可调电源 | 使用了MT3608作为升降压控制IC,TP5400作为电源管理IC |