芯片简介
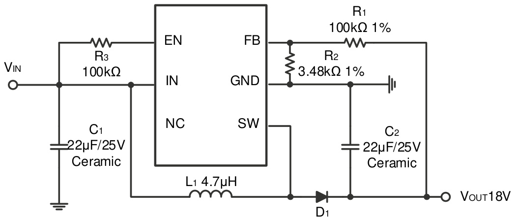
RY3710是一款固定频率、电流模式升压转换器,适用于小功率应用。集成80mΩ功率MOSFET,开关频率1.2MHz,支持输入电压2.3V~12V,输出电压可调至24V。内部包含软启动、欠压锁定、电流限制及热过载保护功能,采用SOT23-6封装。特性包括内部补偿、低静态电流(PFM/PWM模式切换)和高效开关架构。
芯片特点:
输入2.3V~12V
输出VIN~24V
内置MOS
1.2MHz
使能
软启动

RY3710是一款固定频率、电流模式升压转换器,适用于小功率应用。集成80mΩ功率MOSFET,开关频率1.2MHz,支持输入电压2.3V~12V,输出电压可调至24V。内部包含软启动、欠压锁定、电流限制及热过载保护功能,采用SOT23-6封装。特性包括内部补偿、低静态电流(PFM/PWM模式切换)和高效开关架构。
描述RY3710是一款常频、电流模式升压转换器,适用于小型、低功耗应用。它以1.2MHz的频率切换,允许使用高度不超过2mm的小型、低成本电容器和电感器。内部软启动减少了浪涌电流并延长了电池寿命。RY3710包括欠压锁定、电流限制和热过载保护,以防止输出过载时损坏。该器件采用小型6引脚SOT-23封装。
RoHSSMT扩展库
3000个/圆盘
总额¥0
近期成交39单