芯片简介
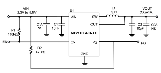
MP2148是一款单片式同步降压开关转换器,内置功率MOSFET,支持2.3V至5.5V输入电压范围,可调节输出电压低至0.6V。采用恒定导通时间控制方案实现快速瞬态响应,集成循环电流限制和热关断保护。特性包括11μA低静态电流、2.2MHz开关频率、120mΩ和80mΩ内部MOSFET开关、输出放电功能、100%占空比模式及短路保护,适用于高性能DSP、便携设备等低功耗系统。
芯片特点:
输入2.3V~5.5V
输出1A
内置MOS
2.2MHz
使能
软启动
工业品
MP2148是一款单片式同步降压开关转换器,内置功率MOSFET,支持2.3V至5.5V输入电压范围,可调节输出电压低至0.6V。采用恒定导通时间控制方案实现快速瞬态响应,集成循环电流限制和热关断保护。特性包括11μA低静态电流、2.2MHz开关频率、120mΩ和80mΩ内部MOSFET开关、输出放电功能、100%占空比模式及短路保护,适用于高性能DSP、便携设备等低功耗系统。
描述DCDC降压,电源输入7V以内,1A以内(小电流)方案,
RoHSSMT扩展库
5000个/圆盘
总额¥0
描述DCDC降压,电源输入7V以内,1A以内(小电流)方案,
RoHSSMT扩展库
5000个/圆盘
总额¥0
描述DCDC降压,电源输入7V以内,1A以内(小电流)方案,
RoHSSMT扩展库
5000个/圆盘
总额¥0
近期成交6单
描述MP2148 是一款单片式降压开关模式转换器,内置功率 MOSFET。它能在 2.3V 至 5.5V 的输入电压下实现 1A 的连续输出电流,具有出色的负载和线性调整率。输出电压可低至 0.6V
RoHSSMT扩展库
5000个/圆盘
总额¥0
近期成交1单