芯片简介
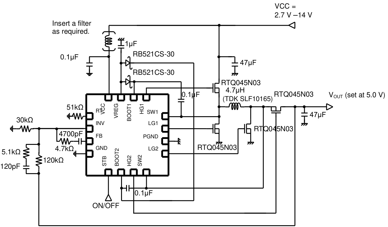
BD8303MUV是ROHM的高效率升压/降压开关稳压器IC,采用单电感设计支持宽输入电压范围。具有软启动功能、定时闩锁短路保护系统,支持外部N沟道FET驱动,内置误差放大器、PWM比较器和振荡器模块。特性包括高效率转换、可调振荡频率和宽输出电流范围。
芯片特点:
输入2.7V~14V
输出1.5A
0.2MHz~1MHz
软启动
使能

BD8303MUV是ROHM的高效率升压/降压开关稳压器IC,采用单电感设计支持宽输入电压范围。具有软启动功能、定时闩锁短路保护系统,支持外部N沟道FET驱动,内置误差放大器、PWM比较器和振荡器模块。特性包括高效率转换、可调振荡频率和宽输出电流范围。
描述BD8303MUV 是 ROHM 的高效率升压/降压控制器,采用单电感设计,支持从 2.7V 到 14V 的输入电压范围,输出 3.3V 或 5V。适用于便携式设备、单镜头反光相机、便携式 DVD 播放器和移动 PC。
RoHSSMT扩展库
3000个/圆盘
总额¥0
近期成交7单