芯片简介
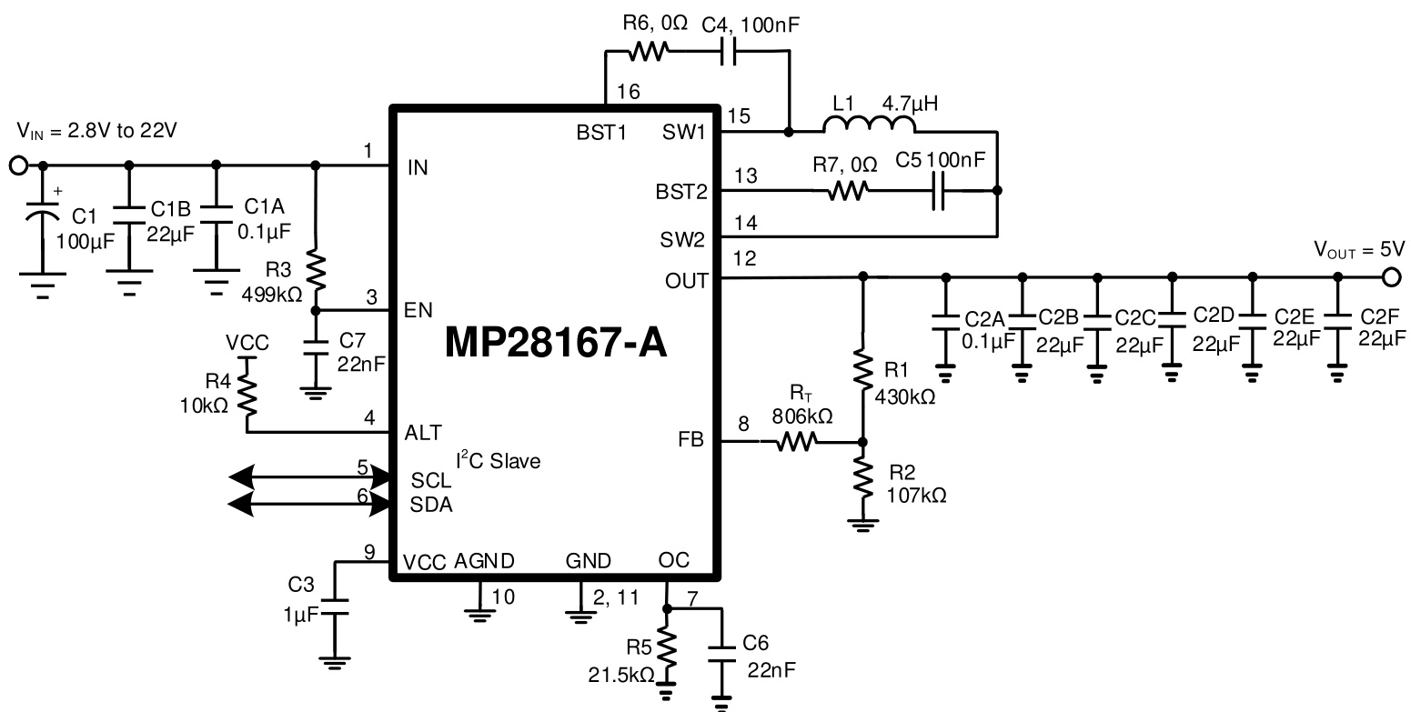
MP28167GQ-A-P是一款同步四开关集成buck-boost转换器,支持2.8V至22V宽输入电压范围,输出电压可调至1V至20.47V。具有可配置输出电流限制、500kHz/750kHz可选频率、I2C接口调节功能,集成四个低RDS MOSFET,提供过流/过压/欠压/过热保护及可编程软启动。
芯片特点:
输入2.8V~22V
输出3A
内置MOS管
使能
软启动

MP28167GQ-A-P是一款同步四开关集成buck-boost转换器,支持2.8V至22V宽输入电压范围,输出电压可调至1V至20.47V。具有可配置输出电流限制、500kHz/750kHz可选频率、I2C接口调节功能,集成四个低RDS MOSFET,提供过流/过压/欠压/过热保护及可编程软启动。