芯片简介
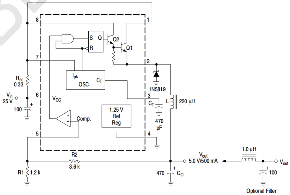
MC34063AN(XBLW)是一款单片控制电路的DCDC升降压芯片,支持升压、降压及电压反转应用。内置温度补偿参考源(1.25V)、比较器、可控占空比振荡器、驱动电路及1.5A高电流输出开关,具备电流限制、低待机电流、2%精度参考源和输出电压可调特性,输入电压范围3.0V至40V,工作频率达100kHz。
芯片特点:
输入3.0V~40V
输出1.5A
内置MOS
33kHz

MC34063AN(XBLW)是一款单片控制电路的DCDC升降压芯片,支持升压、降压及电压反转应用。内置温度补偿参考源(1.25V)、比较器、可控占空比振荡器、驱动电路及1.5A高电流输出开关,具备电流限制、低待机电流、2%精度参考源和输出电压可调特性,输入电压范围3.0V至40V,工作频率达100kHz。
描述MC34063A/B系列是一个单片控制电路,提供DC-DC电压转换的主要功能。该器件包括一个内部温度补偿基准,比较器,占空比控制振荡器与有源限流电路驱动器和大电流输出开关。
RoHSSMT扩展库
50个/管
总额¥0
近期成交16单