芯片简介
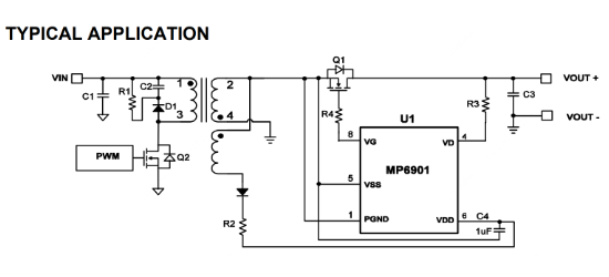
MP6908LGJ-Z是一款低降二极管仿真器IC,用于替代高效率反激转换器中的肖特基二极管。通过控制外部同步整流MOSFET的正向压降~约40mV,并在电压负向时关闭。芯片支持宽输出电压范围(低~0V),无需辅助绕组,具有振铃检测功能以防止DCM和准谐振操作中的误触发。内部组成包括VDD生成电路、控制电路(含振铃检测和时序控制)、栅极驱动模块。特性包括兼容标准/逻辑电平MOSFET、快速开关延迟(30ns开/25ns关)、低静态电流(100μA),支持高侧/低侧整流配置。
芯片特点:
输入AC90V~264V
100kHz
CCM/QR混合模式
待机功耗:100μA
单路输出
隔离



