我的订单购物车(0)联系客服帮助中心供应商合作嘉立创产业服务群
领券中心备货找料立推专区爆款推荐TI订货PLUS会员BOM配单PCB/SMT工业品面板定制

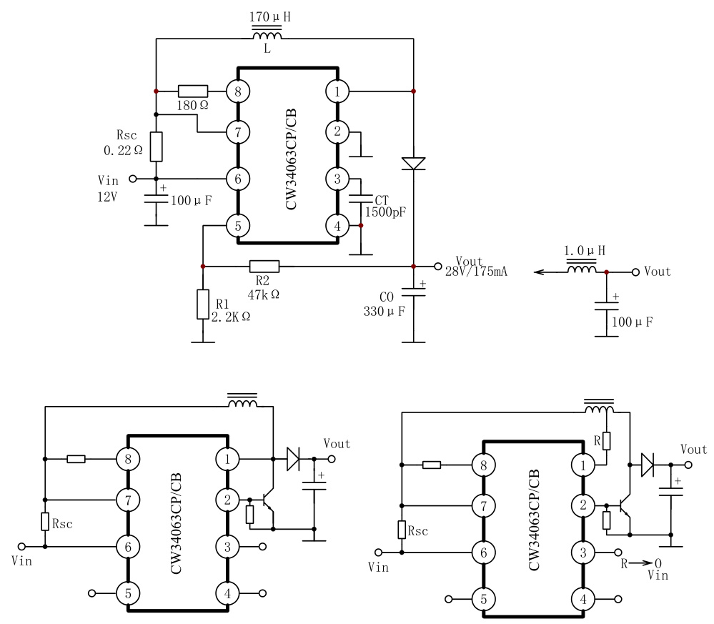
华润华晶+CW34063CB

(DCDC升降压-(3)电源输入30V以上-(2)1A~3A(中电流)方案)
华润华晶的CW34063CB系统框图
点击预览
华润华晶的CW34063CB系统框图
点击预览

芯片简介

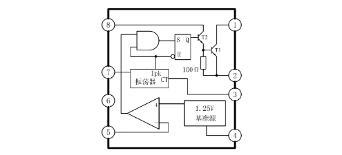
单片DC/DC变换控制电路,适用于降压、升压和倒相应用,外围元器件少。内含温度补偿基准电压源、比较器、占空比可控振荡器、驱动器及大电流输出开关,支持宽输入电压范围(3.0V~40V),具备低备用电流、电流限制功能,工作频率100kHz,基准精度2%。

芯片特点:

输入3.0V~40V
输出1.5A
100kHz

项目参考文件

方案关联商品

  • 型号/品牌/封装/类目

  • 参数/描述

  • 优惠券/标签

  • 价格梯度(含税)

  • 库存交期

  • 操作

CW34063CB
品牌
华润华晶
封装
SOP-8
类目
DC-DC电源芯片
编号
C7421629
工作电压
3V~40V
开关频率
24kHz~42kHz
拓扑结构
反相式;升压式;降压式
开关管(内置/外置)
内置
  • 收藏
  • 对比
  • 1.2852
  • 0.5129
  • 0.4957
  • 0.4872
需订货
广东仓
0

4000/圆盘

总额0