芯片简介
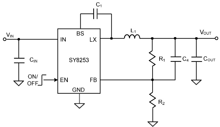
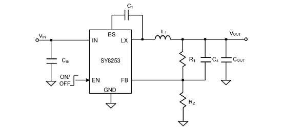
SY8253ADC是一款高效500kHz同步降压DC-DC转换器,输入电压范围4.5V至23V,输出电流3A。集成低RDS(ON)的主开关和同步开关,采用即时PWM架构实现快速瞬态响应,支持内部软启动和短路保护。
芯片特点:
输入4.5V~23V
输出3A
内置MOS
500kHz
使能
软启动

SY8253ADC是一款高效500kHz同步降压DC-DC转换器,输入电压范围4.5V至23V,输出电流3A。集成低RDS(ON)的主开关和同步开关,采用即时PWM架构实现快速瞬态响应,支持内部软启动和短路保护。
| 开源项目名称 | 开源项目介绍 |
|---|---|
| DC-DC降压芯片方案验证板-A版 | 该方案验证版,主要用于测试市面上常见的SOT-23封装的降压型DC/DC芯片,板子上目前集成了三种引脚排序。 |
描述SY8253是一款高效率500kHz同步降压DC-DC转换器,能够提供3A输出电流。该芯片在4.5V到23V的宽输入电压范围内工作,集成了主开关和同步开关,具有非常低的导通电阻,以减少传导损耗。采用瞬时PWM架构,实现快速瞬态响应,适用于高降压应用。具有低输出电压纹波和小型外部电感器和电容器。
SMT扩展库
3000个/圆盘
总额¥0
近期成交100单+