芯片简介
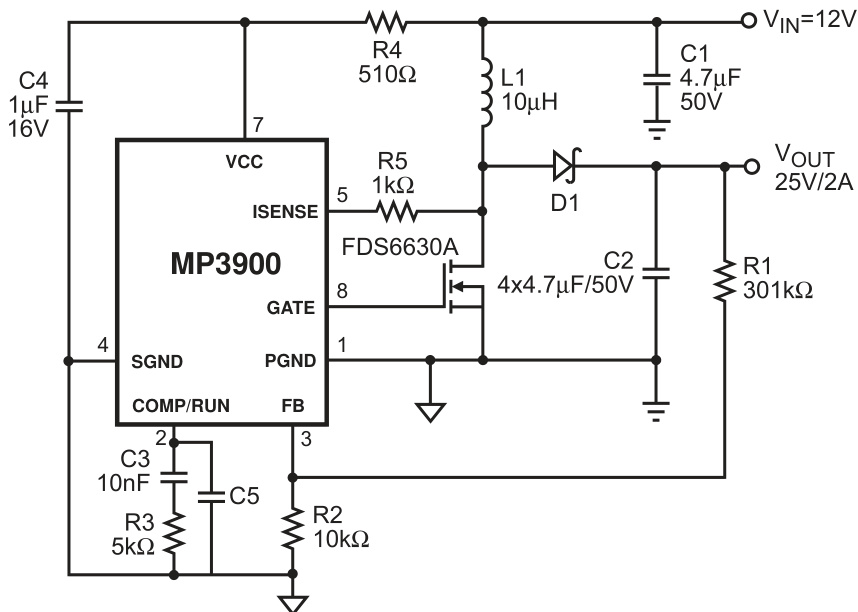
MP3900是一款升压控制器,驱动外部MOSFET支持10A电流,采用电流模式控制架构。特性包括10VMOSFET栅极驱动、欠压锁定、内部软启动、逐周期电流限制及斜率补偿。适用于Boost、SEPIC、Flyback等多种拓扑,典型应用包含离线式电源、通信隔离电源及模块化设计。
芯片特点:
输出30V
330KHz
使能
软启动

MP3900是一款升压控制器,驱动外部MOSFET支持10A电流,采用电流模式控制架构。特性包括10VMOSFET栅极驱动、欠压锁定、内部软启动、逐周期电流限制及斜率补偿。适用于Boost、SEPIC、Flyback等多种拓扑,典型应用包含离线式电源、通信隔离电源及模块化设计。
描述DCDC升压,电源输入3V~7V,输出24V以上方案,
RoHSSMT扩展库
2500个/圆盘
总额¥0
近期成交1单