芯片简介
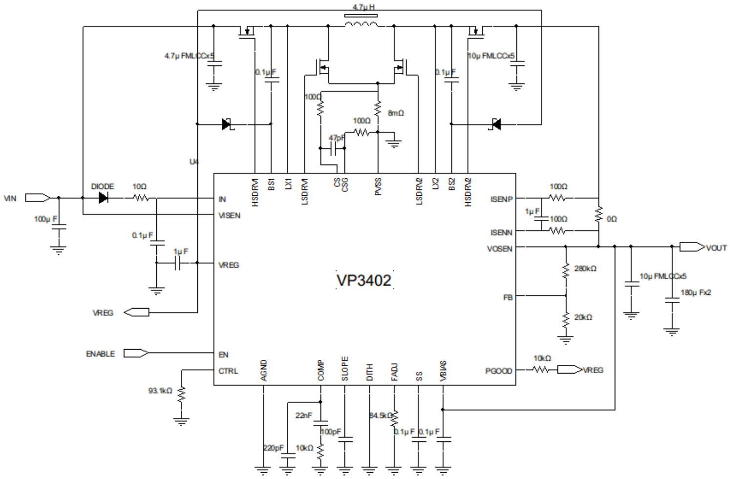
VP3402QNG28是一款高效全桥降压-升压DC/DC控制器,支持4.2V至30V宽输入范围及0.8V至30V可调输出电压。采用电流模式控制,具备可编程软启动、输入欠压锁定、输出过压/短路保护、过温保护及可选断续模式。集成2A峰值驱动能力,支持外部电阻或时钟源调节100kHz-600kHz工作频率,提供功率状态指示和EMI优化功能。
芯片特点:
输入4.2V~30V
输出0.8V~30V
100kHz~600kHz
使能
软启动


VP3402QNG28是一款高效全桥降压-升压DC/DC控制器,支持4.2V至30V宽输入范围及0.8V至30V可调输出电压。采用电流模式控制,具备可编程软启动、输入欠压锁定、输出过压/短路保护、过温保护及可选断续模式。集成2A峰值驱动能力,支持外部电阻或时钟源调节100kHz-600kHz工作频率,提供功率状态指示和EMI优化功能。
描述VP3402是一款高效率全桥升降压DC/DC控制器,适用于电压升压或降压转换应用。它的工作输入电压范围为4.2V至30V,输出电压可调范围为0.8V至30V。该控制器支持宽范围输入电压,峰值电流限制为2A,开关频率可调范围为100kHz至600kHz。
RoHS
2500个/圆盘
总额¥0
近期成交1单