芯片简介
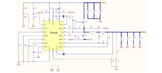
TX4160是一款超宽输入范围(10V-100V)的高性能同步降压DC-DCPWM控制器,可驱动外部MOSFET实现高达10A的输出电流。支持可编程开关频率(50kHz-500kHz)、精准基准电压(1.2V)及输出电压调节(1.2-60V),集成输入欠压/过压保护、输出过流/短路/过压保护、过温保护等多重保护功能,具有可编程软启动和EN关断延迟功能。
芯片特点:
输入10V~100V
输出10A
50kHz~500kHz
使能
软启动

TX4160是一款超宽输入范围(10V-100V)的高性能同步降压DC-DCPWM控制器,可驱动外部MOSFET实现高达10A的输出电流。支持可编程开关频率(50kHz-500kHz)、精准基准电压(1.2V)及输出电压调节(1.2-60V),集成输入欠压/过压保护、输出过流/短路/过压保护、过温保护等多重保护功能,具有可编程软启动和EN关断延迟功能。
| 开源项目名称 | 开源项目介绍 |
|---|---|
| 基于TX4160的BUCK模块 | 该项目是基于TX4160的10~100V BUCK模块,具有小巧、高效、美观、易用等特点 |
描述TX4160是一款适用于输入电压高达100V的超宽输入范围、高性能同步降压DC-DC的PWM控制器。通过驱动一对外部整流和续流MOS-FET实现大输出电流(可达10A)、超宽输入范围(12-100V)的DC-DC降压应用。TX4160可外部编程调整开关频率,可调范围为50kHz-500kHz,实现在不同应用下对转换效率、体积、功率大小的灵活设计。TX4160具有多种保护功能,包括可编程设置的输入欠压锁定、输入过压锁定、和输出过流保护以及电源电流低于10uA时的自动关闭模式。TX4160适用于车载娱乐系统、电信总线网络转换器、工业电机驱动等高压、大电流应用。
RoHSSMT扩展库
4000个/圆盘
总额¥0
近期成交40单