芯片简介
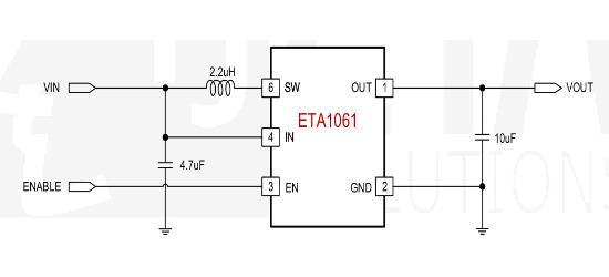
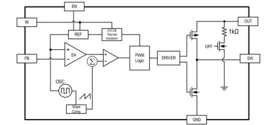
ETA1061V50S2G是集成同步整流的高效升压转换器,具备1μA超低静态电流和0.8V启动特性。采用1.4MHz开关频率优化外部元件尺寸,内置同步MOSFET和真关断保护电路,提供短路保护及94%峰值效率。功能框架包含PWM电流控制模块、温度保护单元和反向电流阻断机制。
芯片特点:
输入0.55V~5V
输出5V
内置MOS
1.4MHz
使能


ETA1061V50S2G是集成同步整流的高效升压转换器,具备1μA超低静态电流和0.8V启动特性。采用1.4MHz开关频率优化外部元件尺寸,内置同步MOSFET和真关断保护电路,提供短路保护及94%峰值效率。功能框架包含PWM电流控制模块、温度保护单元和反向电流阻断机制。
描述ETA1061是一款高效同步升压转换器,其静态电流极低,低至1μA。它能够从低压电源提供至少2W的功率,即在5V输出时提供0.4A的电流。它还具备真正的关断功能,可在关断和输出短路情况下将输入与输出断开
RoHSSMT扩展库
3000个/圆盘
总额¥0
近期成交48单