芯片简介
MD8830是一款PFM控制型DC-DC升压稳压芯片,具有高效率、低纹波特性,启动电压低至0.75V。内部集成输出电压反馈补偿网络、振荡电路、PFM控制模块及功率管,需外接电感、电容和肖特基二极管。特性包括4μA典型静态电流、85%典型效率、±2.5%输出电压精度,支持CE使能控制以实现低功耗模式。
芯片特点:
输入0.75V~10V
输出3.0V
内置MOS
350kHz
使能


MD8830是一款PFM控制型DC-DC升压稳压芯片,具有高效率、低纹波特性,启动电压低至0.75V。内部集成输出电压反馈补偿网络、振荡电路、PFM控制模块及功率管,需外接电感、电容和肖特基二极管。特性包括4μA典型静态电流、85%典型效率、±2.5%输出电压精度,支持CE使能控制以实现低功耗模式。
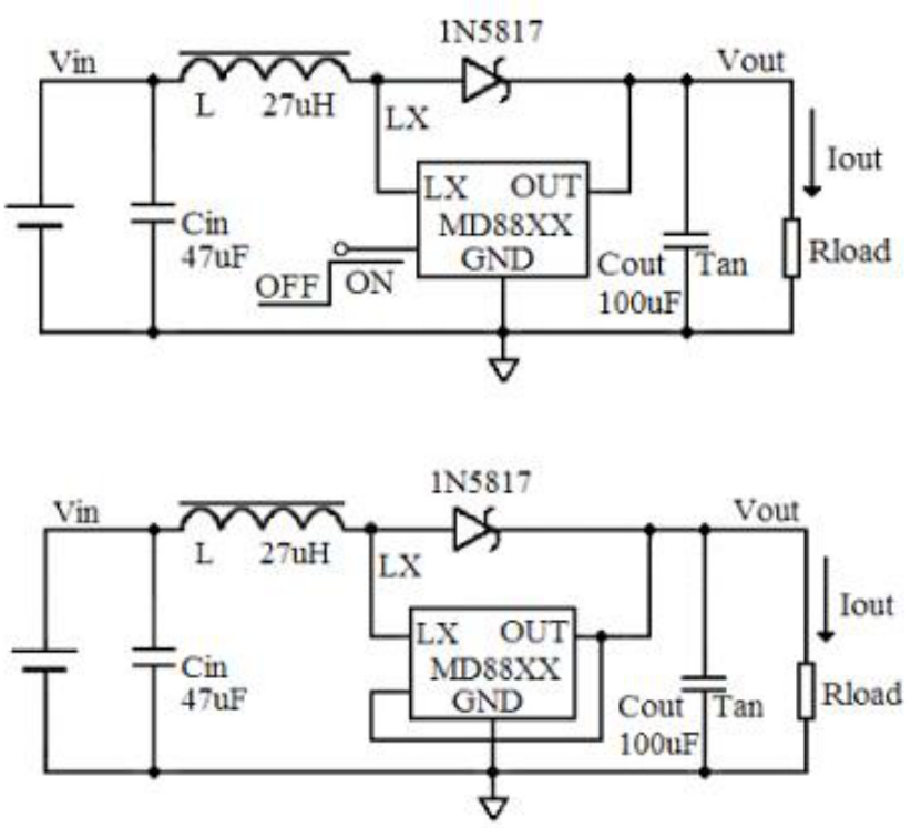
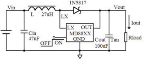
描述MD88XX 系列产品是一种高效率、低纹波的PFM 控制型DC-DC 升压稳压芯片。该系列产品具有极低的启动电压和高输出电压精度。应用时仅需电感、电容、肖特基二极管三个外部元器件,就可完成将低输入的电池电压升压至所需的工作电压。
SMT扩展库
3000个/圆盘
总额¥0