芯片简介
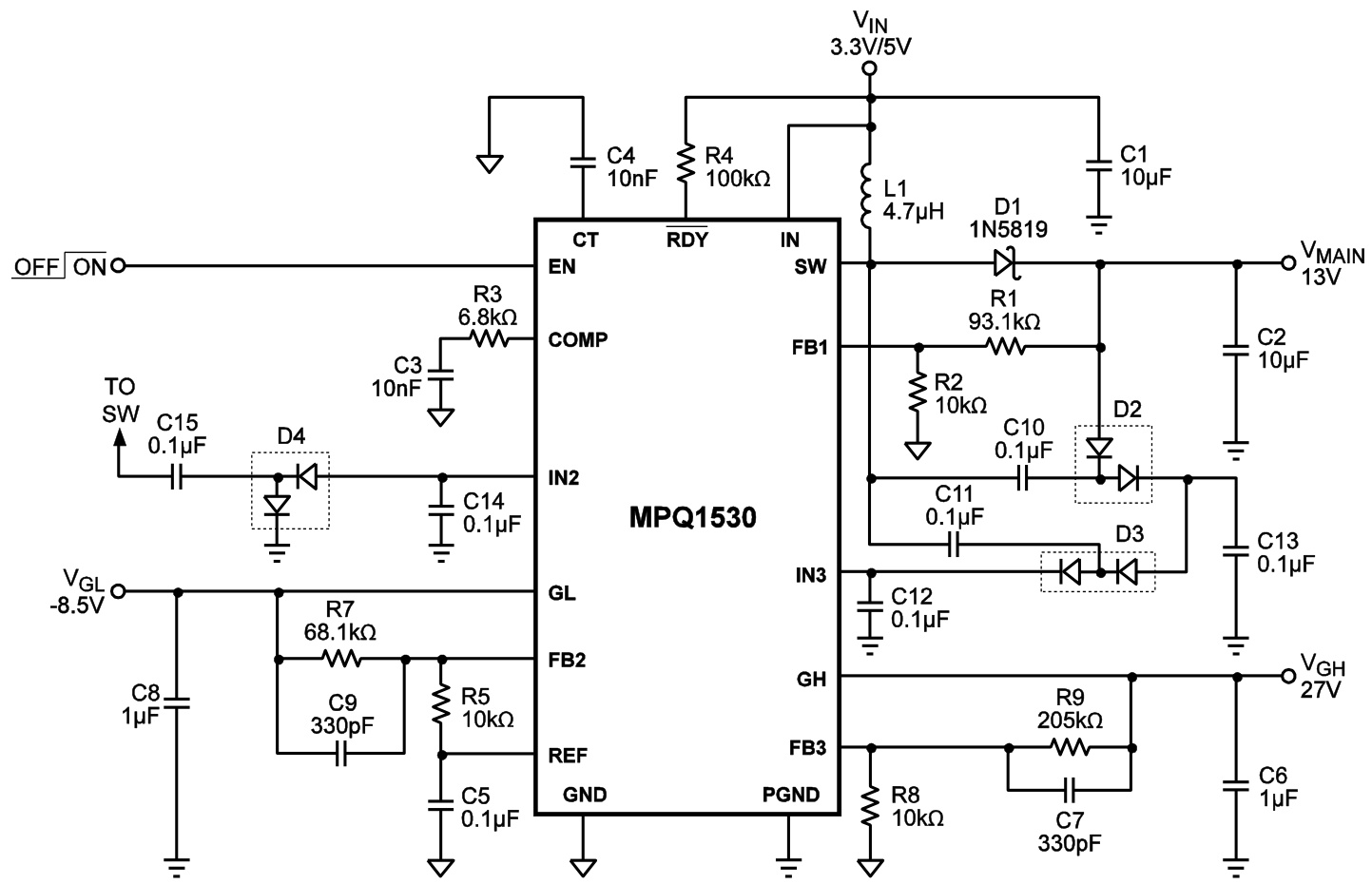
MPQ1530集成了升压转换器与正负线性稳压器,提供完整的DC/DC解决方案,输入电压范围2.7V~5.5V,开关频率1.4MHz,内置250mΩMOSFET。特性包括循环过流保护、内部软启动、高达95%效率及AEC-Q100车规认证,适用于多路输出需求场景。
芯片特点:
车规级
输入2.7V~5.5V
输出VIN~22V
内置MOS
1.4MHz
使能
软启动
负压

MPQ1530集成了升压转换器与正负线性稳压器,提供完整的DC/DC解决方案,输入电压范围2.7V~5.5V,开关频率1.4MHz,内置250mΩMOSFET。特性包括循环过流保护、内部软启动、高达95%效率及AEC-Q100车规认证,适用于多路输出需求场景。
描述DCDC升压,电源输入3V~7V,输出12V~24V方案,
RoHSSMT扩展库
5000个/圆盘
总额¥0
近期成交1单