芯片简介
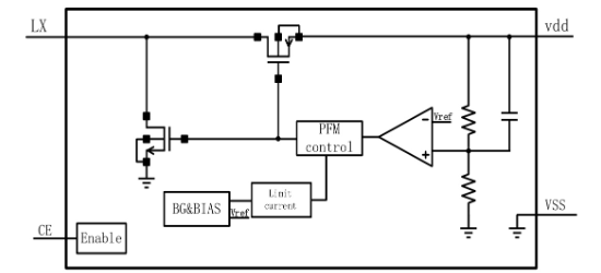
YX2118是一款采用CMOS工艺制造的低静态电流PFM开关型DC-DC升压转换器,具有12μA低静态功耗、95%高效率和低纹波噪声特性。内置开关晶体管,外围仅需电感和电容元件,支持使能引脚实现关断功能以降低损耗。输入电压范围0.9V~5V,输出电压范围2.0V~5.0V,适用于低噪声、较大电流的电池供电设备。
芯片特点:
输入0.9V~5V
输出2.0V~5.0V
内置MOS
350kHz
使能


YX2118是一款采用CMOS工艺制造的低静态电流PFM开关型DC-DC升压转换器,具有12μA低静态功耗、95%高效率和低纹波噪声特性。内置开关晶体管,外围仅需电感和电容元件,支持使能引脚实现关断功能以降低损耗。输入电压范围0.9V~5V,输出电压范围2.0V~5.0V,适用于低噪声、较大电流的电池供电设备。
描述YX2118是一款采用CMOS工艺制造的低静态电流的PFM开关型DC-DC升压转换器。该芯片通过特有的电路结构极大的改善了开关电路固有的噪声问题,减小了其对周围电路的干扰。输出电压为12.0~5.0V,振荡频率为350KHz(典型值)。
RoHS
3000个/圆盘
总额¥0
近期成交6单