芯片简介
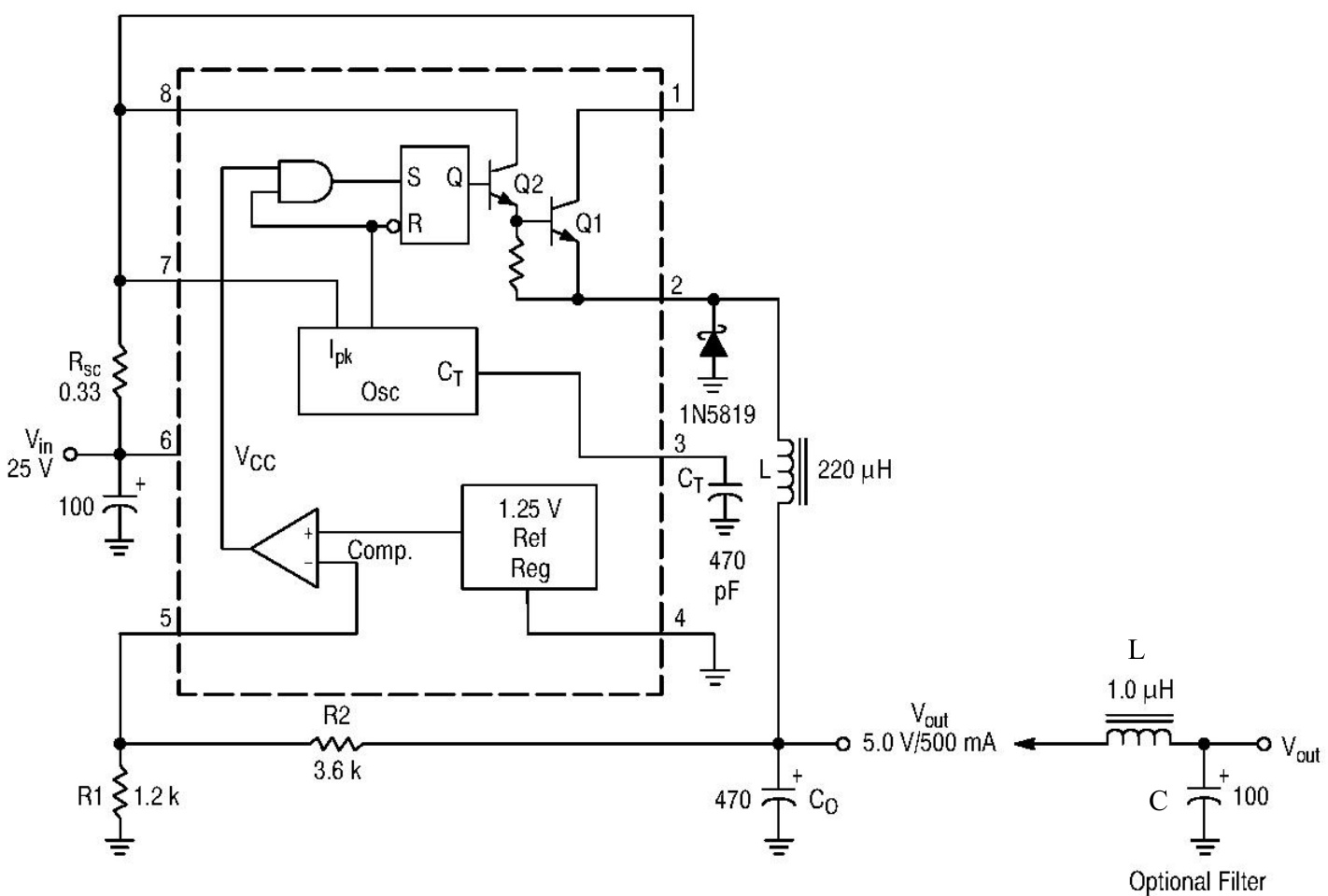
MC34063A为单片DC-DC变换集成电路,内含温度补偿参考电压源、比较器、振荡器、驱动器及大电流输出开关管。支持升压、降压及电压反转拓扑,工作电压范围3.0V~40V,具有输出电流保护功能,输出开关电流达1.2A,工作频率33kHz,内部基准电压精度2%。
芯片特点:
输入3.0V~40V
输出1.2A
33kHz
输出开关电流:1.2A
输出电压可调:支持
内部基准精度2%

MC34063A为单片DC-DC变换集成电路,内含温度补偿参考电压源、比较器、振荡器、驱动器及大电流输出开关管。支持升压、降压及电压反转拓扑,工作电压范围3.0V~40V,具有输出电流保护功能,输出开关电流达1.2A,工作频率33kHz,内部基准电压精度2%。
描述MC34063A是一款单片DC-DC变换集成电路,内含温度补偿的参考电压源、比较器、振荡器、驱动器及大电流输出开关管等。外配少量元件,即可组成升压、降压及电压反转型DC-DC变换器。
100个/管
总额¥0
近期成交6单