芯片简介
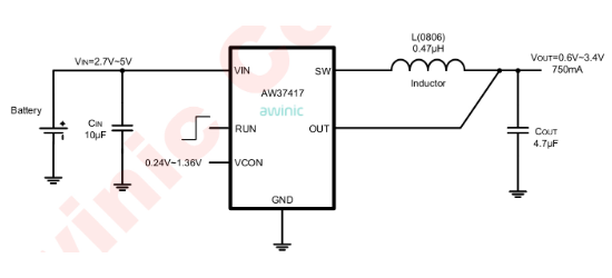
AW37417是一款6MHz同步降压DC-DC转换器,输入电压2.7V~5V,输出电压可调0.6V~3.4V,最大输出电流750mA。采用PWM/PFM自动切换模式,重载时固定频率6MHzPWM工作以降低射频干扰,轻载时自动切换至PFM模式,静态电流低至27μA。集成高边P型MOSFET和低边N型MOSFET,支持同步整流,效率高达93%(典型值)。内置软启动、过流保护、短路保护和热关断功能,适用于电池供电的射频功率放大器及NB-IoT设备。
芯片特点:
输入2.7V~5V
输出0mA~750mA
内置MOS
6MHz
使能
软启动



