芯片简介
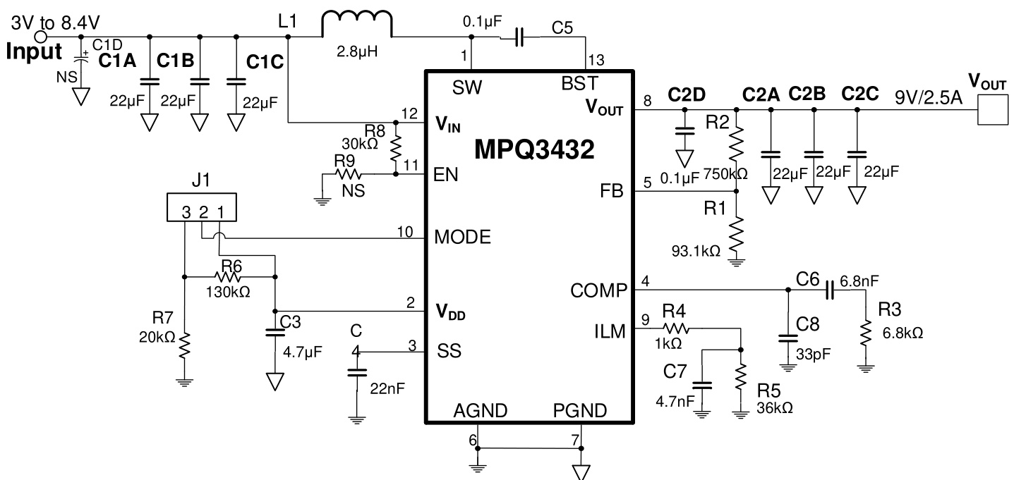
MPQ3432是一款高效全集成同步升压转换器,支持0.8V至13V宽输入电压范围及高达16V的输出电压。集成低RDS(ON)功率MOSFET,提供可配置电流限制和多种工作模式(PSM、FCCM、USM),具备软启动、过温保护及自适应恒关断时间控制。内部包含控制电路、MOSFET驱动及保护模块,适用于汽车超级电容和备用电池等场景。
芯片特点:
车规级
输入0.8V~13V
输出16V
内置MOS
600kHz
使能
软启动

MPQ3432是一款高效全集成同步升压转换器,支持0.8V至13V宽输入电压范围及高达16V的输出电压。集成低RDS(ON)功率MOSFET,提供可配置电流限制和多种工作模式(PSM、FCCM、USM),具备软启动、过温保护及自适应恒关断时间控制。内部包含控制电路、MOSFET驱动及保护模块,适用于汽车超级电容和备用电池等场景。
RoHSSMT扩展库
5000个/圆盘
总额¥0