芯片简介
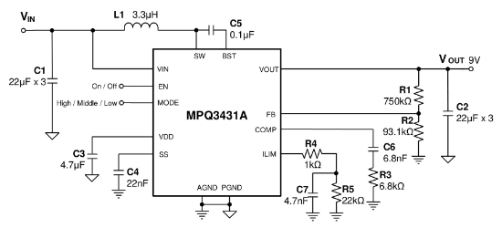
MPQ3431AGL-AEC1-Z是一款AEC-Q100认证的高效率全集成同步升压转换器,支持2.7V~13V宽输入启动电压及0.8V~13V工作电压范围。采用恒定关断时间(COT)控制拓扑,集成6mΩ/9.5mΩ低RDS(ON)MOSFET,支持脉冲跳跃模式(PSM)、强制连续导通模式(FCCM)和超声波模式(USM),峰值效率达95%。内置可配置输入电流限制、外部软启动和补偿引脚,提供输出过压保护(OVP)及150°C热关断保护。
芯片特点:
车规级
输入0.8V~13V
输出VIN~16V
内置MOS
450kHz
使能
软启动




