芯片简介
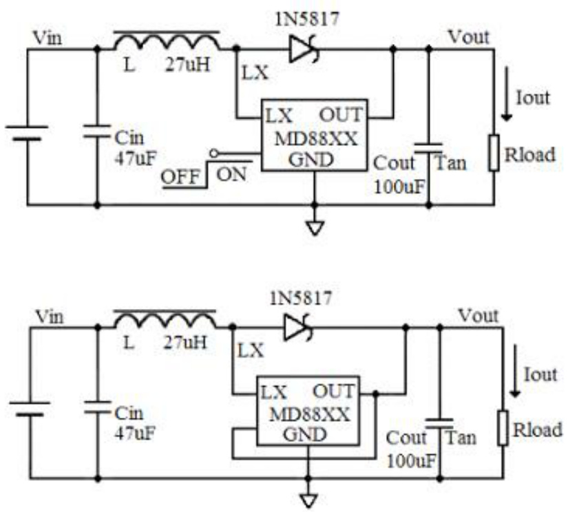
MD88R53是一款PFM控制型DC-DC升压稳压芯片,具有极低启动电压(0.75V)和高输出电压精度(±2.5%)。芯片内部集成输出电压反馈、补偿网络、振荡电路、PFM控制模块及输出功率管,支持高效率(85%)和低静态电流(4uA)。需外接电感、电容和肖特基二极管实现升压功能,并提供CE使能端控制开关状态。
芯片特点:
输入0.75V~10V
输出5.3V
内置MOS
350kHz
使能

MD88R53是一款PFM控制型DC-DC升压稳压芯片,具有极低启动电压(0.75V)和高输出电压精度(±2.5%)。芯片内部集成输出电压反馈、补偿网络、振荡电路、PFM控制模块及输出功率管,支持高效率(85%)和低静态电流(4uA)。需外接电感、电容和肖特基二极管实现升压功能,并提供CE使能端控制开关状态。
描述MD88XX 系列产品是一种高效率、低纹波的PFM 控制型DC-DC 升压稳压芯片。该系列产品具有极低的启动电压和高输出电压精度。应用时仅需电感、电容、肖特基二极管三个外部元器件,就可完成将低输入的电池电压升压至所需的工作电压。
SMT扩展库
3000个/圆盘
总额¥0