芯片简介
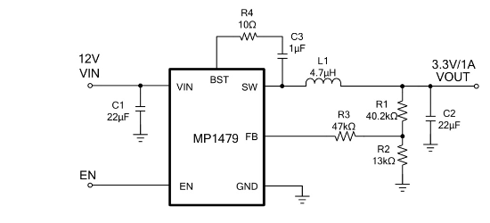
MP1479是一款高频同步整流降压开关转换器,集成低导通电阻(140mΩ/60mΩ)的功率MOSFET,支持4.2V至18V宽输入范围,提供1A连续输出电流。采用恒定导通时间(COT)控制实现快速瞬态响应和严格的输出调节,具有同步模式操作以提高效率,轻载时自动进入节能模式。内部集成软启动、过流保护(OCP)、短路保护(SCP)、欠压保护(UVP)及热关断功能,由控制电路、驱动电路和保护电路组成核心框架。
芯片特点:
输入4.2V~18V
输出1A
内置MOS
800kHz
使能
软启动



